你能想象吗?一瓶普通外观看似平凡的眼药水,竟然能替代过去需要反复“打针入眼”的治疗方式。对于饱受视网膜新生血管性疾病困扰的患者来说,这几乎是一个“科幻成真”的希望。
视网膜新生血管病变是一类严重的眼部疾病,其核心问题在于异常血管在视网膜中不受控制地生长。这些“野蛮生长”的血管容易破裂出血、导致视力下降,甚至失明。如今的主流治疗方案是定期注射抗血管内皮生长因子(anti-VEGF)药物,虽然有效,却需要反复将针头直接插入眼球。这种治疗方式不仅让患者承受巨大痛苦,还存在出血、感染等风险。
那么,有没有一种安全、无创、效果持久的替代方案呢?郑州大学的阎锡蕴、姜伟、江冰研究团队提出了一个全新的答案:纳米酶眼药水。研究团队利用特殊修饰的脂质体作为“运载车”,成功让纳米酶跨越眼部层层屏障,深入眼底视网膜。纳米酶能够高效清除活性氧(ROS),恢复细胞线粒体功能,并抑制与血管异常生长密切相关的信号通路,从而从根源上减轻病变进展。
这意味着,未来患者或许只需在家里点几滴眼药水,就能达到过去依赖针剂才能实现的治疗效果。
视网膜新生血管性疾病是一类严重威胁视力的眼病,如糖尿病视网膜病变、早产儿视网膜病变和湿性黄斑变性。其共同特征是视网膜中出现脆弱的新生血管,容易破裂出血,导致水肿、渗出甚至视网膜脱落,最终损害视力。
目前主要治疗方式是反复注射抗血管内皮生长因子(anti-VEGF)药物,能抑制血管异常生长,但过程痛苦、风险较高,还可能出现耐药,效果逐渐减弱。
研究发现,这类疾病与氧化应激密切相关。视网膜代谢极为旺盛,容易产生过量活性氧(ROS),损伤细胞并促进血管异常生成。传统抗氧化剂如维生素C、E作用有限,难以有效到达眼底。相比之下,纳米酶能模拟天然抗氧化酶,稳定清除ROS,并具备良好的生物屏障穿透潜力。
过去科学家尝试通过玻璃体注射纳米酶,虽有效,但依然是有创治疗。因此,本研究提出一种新思路:将纳米酶装入经过氟化和RGD修饰的脂质体,制成纳米酶眼药水。这种设计可突破角膜与血–视网膜屏障直达病灶,高效清除ROS,从而抑制异常血管生成,为无创治疗提供了可能。

图1.FR-PolyRu纳米酶的合成过程及疗效示意图
(一)稳定而透明的纳米酶眼药水
为了让纳米酶能够真正作为眼药水应用,研究团队首先需要解决两个关键问题:如何成功制备它们,以及如何保证它们在长期存放和使用中的稳定性。
研究人员通过一种特殊的合成工艺,将具有抗氧化能力的钌基纳米酶(PolyRu)封装进经过氟化和RGD修饰的脂质体中,形成了名为FR-PolyRu的纳米酶眼药水。显微镜下,这些纳米颗粒呈现规则的球形,大小大约只有50纳米,不仅能均匀分散,而且溶液高度透明,具备眼药水应用的基本条件。
更重要的是,FR-PolyRu在稳定性方面表现突出。相比传统纳米酶容易在存放过程中聚集、体积增大,这种新型纳米酶即使在30天观察期内,也能保持粒径和分散性的稳定。其优势来源于双重设计:一方面,氟化脂质提高了脂质体膜的刚性和稳定性,防止颗粒膨胀或融合;另一方面,RGD修饰则通过空间位阻作用阻止颗粒之间的聚集。两者结合,使得FR-PolyRu兼具结构完整性和生理适应性。
另外,研究人员还检测了其理化性质,如渗透压、黏度等指标,结果显示它们与市售眼药水的配方十分接近。这说明FR-PolyRu不仅具备科研意义,也在使用体验上贴近实际临床应用的需求。

图2.FR-PolyRu纳米酶的理化表征
(二)纳米酶的“超级清道夫”能力
FR-PolyRu纳米酶最大的特点是其强大的活性氧清除能力。它通过模拟天然酶的作用,将有害的超氧阴离子(O2•–)和过氧化氢(H2O2)转化为无害的氧气,从而显著降低眼底的氧化压力。实验显示,经过脂质体封装的FR-PolyRu纳米酶不仅保持了超氧化物歧化酶(SOD)和过氧化氢酶(CAT)样活性,还能有效清除多种活性氧,包括单线态氧(1O2)、羟基自由基(•OH)等自由基,其效率远高于传统的RuO2对照组。
值得一提的是,这种清除能力在不同批次的眼药水中保持稳定,即使在模拟人工泪液中储存30天,SOD和CAT活性仍然维持良好状态,显示出极佳的重复性和耐久性。分子模拟和能量分析进一步揭示,钌金属核心能有效吸附关键反应物,使活性氧在纳米酶表面被快速转化为氧气,这种“连续催化”机制保证了FR-PolyRu纳米酶在清除有害氧化物时既高效又持久。
换句话说,FR-PolyRu就像眼底的“超级清道夫”,能够选择性地清理有害氧化物,为修复受损血管和保护视网膜提供坚实的分子基础。

图3.FR-PolyRu纳米酶的类酶活性检测及其理论分析
(三)纳米酶保护视网膜细胞免受氧化伤害
FR-PolyRu纳米酶不仅在试管中清除活性氧,在视网膜细胞和血管内皮细胞中同样表现出显著的抗氧化能力。实验显示,这种纳米酶不会对细胞产生毒性,即使浓度增加,细胞仍能保持健康状态。同时,细胞能有效吸收纳米酶,8小时后达到最高积累量,为其发挥作用提供了保障。
在应激条件下(如H2O2或超氧阴离子诱导的氧化损伤),预处理FR-PolyRu的细胞表现出更高的存活率,细胞骨架结构保持完整,并显著抑制了脂质过氧化产物(MDA)的积累。这表明纳米酶能够通过中和有害的活性氧,有效减轻氧化性损伤。
此外,纳米酶还能保护细胞线粒体功能。H2O2处理的细胞显示出线粒体膜电位下降和线粒体内ROS水平升高,而FR-PolyRu处理的细胞保持了正常的膜电位和低水平线粒体ROS。这意味着纳米酶通过降低线粒体内活性氧,不仅保护了细胞整体功能,也稳定了能量生产的关键“动力站”。
FR-PolyRu纳米酶就像细胞内部的“护盾”,有效中和有害氧化物,保护视网膜血管细胞和内皮细胞免受氧化损伤,为修复病变血管和维持视网膜健康奠定了基础。

图4.FR-PolyRu体外清除细胞内ROS、逆转氧化损伤
(四)纳米酶眼药水直达视网膜底部
药效能否发挥,关键在于眼药水能否顺利穿透眼球屏障到达视网膜底部。研究显示,经过氟化和RGD修饰的FR-PolyRu纳米酶能够成功穿过角膜上皮细胞,并在体外模型中逐渐累积到下层视网膜细胞。相比之下,未经过氟化处理的纳米酶几乎无法穿透,这表明氟化修饰是提高穿透力的关键。
在小鼠实验中,FR-PolyRu纳米酶在眼底显著富集,并通过冷冻切片和透射电子显微镜确认以完整纳米颗粒的形式存在,而非解离成小分子或离子。这不仅保证了药物活性,也为精准治疗提供了可靠基础。实验还发现,氟化脂质不仅改善跨膜运输效率,还能降低纳米颗粒聚集,使其更容易通过泪液和玻璃体等眼部电荷屏障,同时延长在视网膜中的停留时间。
此外,FR-PolyRu纳米酶自身的抗氧化催化反应还会生成氧气,这种局部氧气释放能够减小组织扩散阻力,进一步推动纳米颗粒向深层视网膜扩散。氟化脂质和RGD修饰相辅相成,前者增强穿透力,后者增加稳定性并促进受体介导的摄取,二者结合形成被动+主动的穿透策略,使纳米酶眼药水能高效、持久地作用于视网膜底部,为治疗异常血管提供了理想的递送平台。

图5.FR-PolyRu穿透眼部屏障
(五)FR-PolyRu纳米酶眼药水
修复视网膜血管异常
FR-PolyRu纳米酶不仅能穿透眼部屏障,还能通过眼药水形式有效抑制异常血管生成。在氧诱导视网膜病变(OIR)小鼠模型中,传统PolyRu通过玻璃体注射可减少新生血管和缺血区,但FR-PolyRu眼药水同样能显著修复视网膜血管,缩小中心缺血区,而未氟化或未修饰的纳米酶眼药水效果有限。实验表明,这种优势不仅源于穿透力,还与RGD修饰增强的血管靶向能力有关,使纳米酶更容易被血管内皮细胞吸收,从而精准作用于病变血管。
同时,FR-PolyRu显著降低视网膜ROS水平,减轻氧化应激,并有效抑制细胞凋亡,表明它能保护视网膜细胞免受氧化伤害。在转录组分析中,FR-PolyRu处理的小鼠视网膜表现出与正常组更高的基因表达相似性。进一步的通路分析显示,FR-PolyRu可负向调控PI3K-AKT、HIF-1和MAPK信号通路,抑制异常血管生成相关基因(如Vegfa、Flt4、Col1a2、Thbs1、Pdgfd)及氧化应激调控因子Igfbp6的异常表达。
在蛋白水平验证中,FR-PolyRu眼药水还能降低ERK、PI3K和AKT的异常磷酸化,从而恢复信号通路的平衡。这一系列作用机制显示,FR-PolyRu纳米酶不仅通过抗氧化保护视网膜细胞,还通过精准调控血管生成相关信号通路,实现对视网膜血管病变的非侵入性修复。

图6.FR-PolyRu逆转OIR小鼠视网膜血管病变

图7.FR-PolyRu调控OIR小鼠视网膜中失调的IGFBP6/PI3K/ERK/AKT信号通路
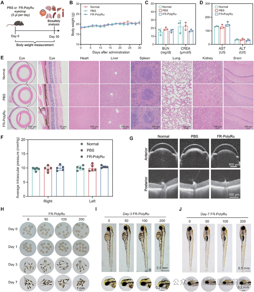
(六)FR-PolyRu纳米酶眼药水的优良安全性
为了评估FR-PolyRu纳米酶的生物安全性,我们对小鼠和斑马鱼进行了系统检测。小鼠连续使用眼药水14天和30天期间,体重保持稳定,血液学和生化指标均正常,肝肾功能未受影响。组织学分析显示视网膜光感受器细胞及主要器官结构完整,无病理异常;OCT检查眼前后段及眼压(IOP)均在正常范围内。此外,高剂量静脉注射14天也未引发不良反应。药代学分析显示,Ru元素在眼内峰值出现于给药4小时,24小时完全代谢,无脑组织或血液残留,表明FR-PolyRu可高效定位至后段眼组织且不产生全身毒性。
斑马鱼胚胎模型进一步验证了纳米酶的安全性:不同浓度的FR-PolyRu处理下,胚胎正常孵化,无水肿、畸形或器官发育异常。总体结果显示,FR-PolyRu纳米酶眼药水具有优异的眼部和系统安全性,为其长期和非侵入性应用提供了坚实保障。

图8.FR-PolyRu的生物安全性分析
本研究表明,FR-PolyRu纳米酶眼药水为视网膜新生血管疾病提供了一种非侵入性、有效且安全的治疗策略。与传统玻璃体注射相比,眼药水给药方式更为温和,可提高患者依从性并降低并发症风险。基于脂质体的纳米酶制剂通过氟化和RGD修饰,实现了对角膜和血–视网膜屏障的高效穿透与靶向递送,同时利用H2O2分解产氧的活性机制进一步促进组织分布与滞留。
FR-PolyRu纳米酶不仅具有优异的抗氧化能力,可清除ROS、维持线粒体功能,还能有效抑制异常血管形成,显示出在复杂生物环境下的高稳定性与持久活性。系统安全性评估显示,即使高剂量使用,也未对全身或眼部功能产生不良影响,凸显其良好的生物安全性。
总的来说,FR-PolyRu纳米酶眼药水通过深度组织穿透、靶向作用及抗氧化协同效应,为视网膜新生血管疾病提供了一种综合性的治疗方案,具有潜在的临床应用前景。未来仍需进一步探索其在人体中的疗效和分布机制,以推动其临床转化。
原文链接:
https://www.science.org/doi/10.1126/sciadv.adu5571
参考文献:
Bai Xue et al.,Nanozyme eye drops for retinal barrier penetration and vasculopathy repair.Sci.Adv.11,eadu5571(2025).DOI:10.1126/sciadv.adu5571
声明:本文仅供医疗卫生专业人士学术交流,不代表本平台观点。该等信息不能以任何方式取代专业的医疗指导,也不应被视为诊疗建议,如果该信息被用于资讯以外的目的,本平台及作者不承担相关责任。